Instance Verification Kit (IVK)
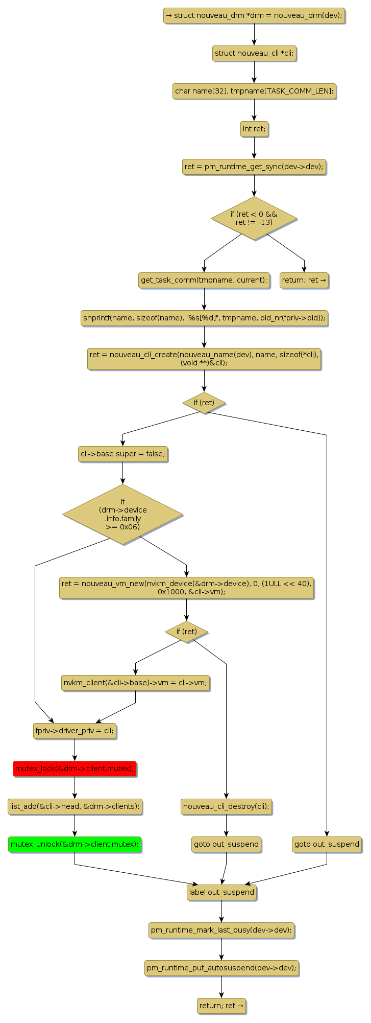
mutex lock @ [21332+31+/linux-3.19-rc1/drivers/gpu/drm/nouveau/nouveau_drm.c]
Instance Signature: mutex
|
The Matching Pair Graph:
|
|
Function Name
|
Control Flow Graph (CFG)
|
Events Flow Graph (EFG)
|
Source Correspondence
|
|
nouveau_drm_open
|
|
|
[20454+16+/linux-3.19-rc1/drivers/gpu/drm/nouveau/nouveau_drm.c]
|